网站首页
公司概况
公司动态
公司资质
业务领域
工程业绩
人力资源
联系我们
当前位置:
网站首页
>
公司动态
>
政策文件
>基本建设项目建设成本管理规定
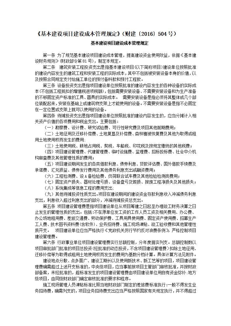
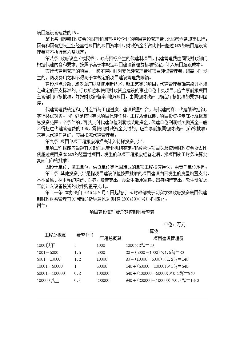
基本建设项目建设成本管理规定
2025-8-17
来源:未知
点击数: 328 作者:未知
上一篇:最 新监理取费标准-发改价格
公司新闻
通知公告
政策文件
公司动态
地址:河北省定州市中山东路贡院广场33-208号
电话:15931242718 18617775716
卓午管理官方网址
http://www.zhuowugl.com
COPYRIGHT©2025-2026ALL RIGHTS RESERVED 河北卓午工程管理有限公司|版权所有